Notebook 17 — BKZ and scaling#

LLL is fast but weak. BKZ (Block Korkine–Zolotarev) trades time for quality by doing SVP inside small blocks. We implement it, measure the quality/cost tradeoff, and see where pure-Python runs out of steam.

import numpy as np, time
import matplotlib.pyplot as plt
from pqc_edu.attacks_advanced.lll import lll_reduce
from pqc_edu.attacks_advanced.bkz import bkz_reduce, svp_enumerate

The BKZ loop#

In each “tour” over the basis:

  1. LLL-reduce the whole basis.

  2. For each block of \(\beta\) consecutive vectors, find the exact shortest vector in the sublattice (via enumeration).

  3. Insert that short vector into the block; LLL again.

Larger \(\beta\) means better reduction — but enumeration is exponential in \(\beta\), so cost explodes. In production, \(\beta\) goes up to 50–90 (via fpylll). Our pure-Python enumeration handles \(\beta \le 6\) comfortably.

rng = np.random.default_rng(0)
B_seed = rng.integers(-40, 40, (8, 8)).astype(np.int64)
while abs(np.linalg.det(B_seed)) < 1.0:
    B_seed = rng.integers(-40, 40, (8, 8)).astype(np.int64)

blocks = [2, 3, 4, 5, 6]
lengths = []
times = []
for bs in blocks:
    t0 = time.time()
    R = bkz_reduce(B_seed.copy(), block_size=bs)
    times.append(time.time() - t0)
    lengths.append(float(np.linalg.norm(R[0])))
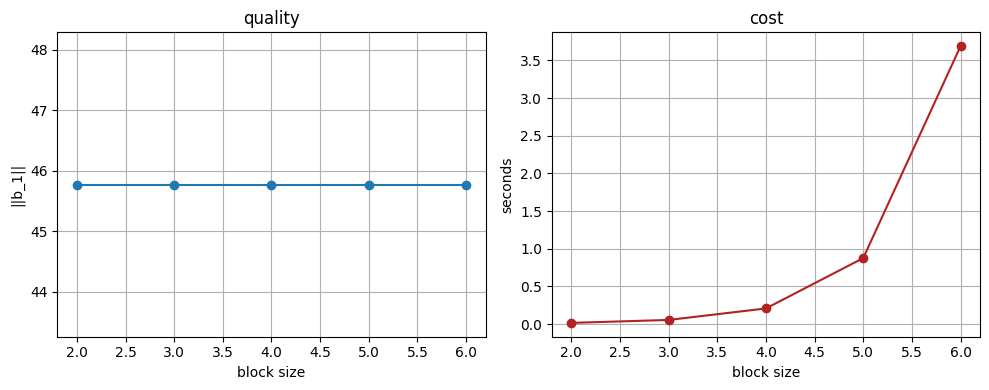
    print(f'block_size={bs}   ||b_1||={lengths[-1]:8.2f}   time={times[-1]:5.2f}s')

fig, axes = plt.subplots(1, 2, figsize=(10, 4))
axes[0].plot(blocks, lengths, 'o-'); axes[0].set_xlabel('block size'); axes[0].set_ylabel('||b_1||'); axes[0].set_title('quality')
axes[1].plot(blocks, times, 'o-', color='firebrick'); axes[1].set_xlabel('block size'); axes[1].set_ylabel('seconds'); axes[1].set_title('cost')
for ax in axes: ax.grid(True)
plt.tight_layout(); plt.show()
block_size=2   ||b_1||=   45.77   time= 0.02s
block_size=3   ||b_1||=   45.77   time= 0.06s
block_size=4   ||b_1||=   45.77   time= 0.21s
block_size=5   ||b_1||=   45.77   time= 0.88s
block_size=6   ||b_1||=   45.77   time= 3.69s
../_images/71507f48c2d6516d201ecbae188ba2065b635139dd91bf56dcce083e5773301b.png

Why this matters for attacking LWE#

LWE secrets (s, e) correspond to a short vector in the “primal lattice” we build next notebook. If BKZ can recover a sufficiently short vector, the secret falls out. The block size you need grows with the LWE dimension — this is the core of cost estimation for ML-KEM’s parameter choice.

Enumeration: inside the block#

Inside each block, we search for the shortest nonzero integer combination of the block’s basis vectors. Our svp_enumerate uses iterative deepening over coefficient ranges [-c, c]. Schnorr-Euchner enumeration (with pruning by GSO norms) would be faster but harder to read; both find the same vector.

B_small = np.array([[3, 1, 0], [1, 3, 1], [0, 1, 3]], dtype=np.int64)
v = svp_enumerate(B_small)
print('shortest vector:', v)
print('norm^2:', int(np.dot(v, v)))
shortest vector: [-2  1 -2]
norm^2: 9

Takeaway#

  • BKZ-\(\beta\) quality improves as \(\beta\) grows; our pure-Python caps around \(\beta = 6\).

  • Real attacks use \(\beta = 40\)\(80\)+ via fpylll. The Python/Rust/C++ implementation gap is ~3 orders of magnitude.

  • ML-KEM parameters are chosen so the best known BKZ attack costs \(2^{140}\)+ operations — see notebook 19.

18_primal_attack_on_lwe.ipynb